数字化转型网企业出海将关注品牌出海,全球化战略,合规与风控,供应链管理,数据保护与隐私安全,知识产权,税务,海外团队建设,海外运营,人力资源管理,组织管理等企业出海、全球化相关全产业链相关环节。点击图片或扫描图片二维码,加入数字化转型网企业出海研习社:

背景:中国自主品牌汽车在智能化、电动化、研发/生产、产业链整合等方面已获得长足进展,此外,随着碳中和进程加快,我国加大对自主品牌和新能源汽车的扶持力度,为中国自主品牌车企出海提供强大动力。虽然我国汽车出海面临众多困难和挑战,但是疫情下全球市场供给不足、国际形势动荡等,为我国汽车出海实现跨越式的增长提供了契机。数字化转型网www.szhzxw.cn
现状:中国汽车出海已有较长的历史积累,出海方式也越来越多样,除了整车出口外,还有海外建厂、海外投资、收并购等,使得中国汽车出海从纯产品输出向“研-产-销”等价值链输出的阶段迈进。近年来,中国整车出口销量增势迅猛,已超过日本,位居世界第二。新能源汽车出口表现强劲,西欧、东南亚是主要目标市场,品牌高端化趋势明显。
趋势:中国汽车出海已经完成早期的经验积累,在产品力、品牌力双向增强的推动下不断向高质量出海挺进,从车企的海外战略动向和市场表现看,向发达国家和地区迁移、向欧洲腹地纵深、以重点市场为据点向全球辐射扩散是最主要的趋势特点。未来,随着国内汽车价值链的成熟和完善,在海外资源的加持下,中国汽车海外生态价值链将不断被建构起来。
以史为镜:汽车工业发展的必由之路在汽车工业发展的必由之路上寻找发展中的结构性增量历史是过去传递到未来的回响。纵观全球汽车全球化道路,德国、美国和日本等国家的汽车产业均在全球化中处于前列,通过全球化扩张形成了如今的工业强国。反观中国,在智能化、电动化、研发/生产、产业链整合等方面已获得长足进展;以史为鉴,在国内汽车行业进入存量的背景下,自主品牌汽车出海将成为寻找中国汽车行业结构性增量的必由之路。数字化转型网www.szhzxw.cn

风云际会:新能源革命带来黄金窗口期中国有望借助全球产业革命抓住新一轮全球化窗口期全球百年汽车工业的历次全球化窗口期均遗憾的与中国无缘。如今,全球范围内的能源转型已成为共识,世界主要经济体纷纷提出到本世纪中叶实现碳中和的承诺。在中国,发展新能源汽车是推动双碳目标的主要抓手,核心技术已达国际先进水平,质量、品牌等具备较强国际竞争力;叠加我国经济、政策和金融等方面的全面发展及对汽车产业的支撑,中国有望在此次全球化窗口期中占据制高点,迎来中国汽车行业发展的黄金十年。数字化转型网www.szhzxw.cn

暗礁丛生:全球经贸体系的重新权衡把握时代机遇的同时,我国汽车工业必将面临的外部挑战2008年经济危机导致全球主要经济体遭受重创,并进入了所谓低增长、高风险的“新平庸”时期;同时自2008年以来,世界商品进出口波动愈加明显。世界经济与贸易在多维度、多重结构下的非均衡发展导致了生产要素流动和贸易过程中的不确定性,进而导致中国汽车工业在向外扩张过程中面临着保护主义、价值链内部化和地缘关系等重大挑战;同时,诸如新冠疫情的“黑天鹅”事件使挑战与不确定性持续加深,导致了中国汽车工业在迈向全球化道路上的暗礁丛生。数字化转型网www.szhzxw.cn

逆势突围:中国汽车工业的全球化增长中国汽车工业“危” 中取“机” ,实现困境中的倍道而行2001年,第十个五年规划明确了实施“走出去”的目标要求和方式方法;同年我国加入WTO,汽车产业“走出去”战略随之起步。然而,2012年后世界经济复苏乏力,汽车出口动力明显不足,并持续呈现稳增长态势。2021年起,我国汽车企业出海计划逐步兑现、疫情下海外供给不足、车辆单价逐步升高,加之新能源汽车出口的带动作用促使汽车出口金额取得快速增长。种种挑战之下,我国汽车企业已在技术、品牌、服务等领域建立起国际竞争优势,在暗礁从生的全球化道路中实现了跨越式增长。


中国汽车出海的常规路径从产品出口到体系输出,是大多数车企常规的出海路径从产品出口,培育市场,到布局产业链,逐步提升整车及其零部件在海外生产的本土化率,形成规模,是大多数中国汽车企业进行海外市场拓展和开发的发展路径。目前,部分领先的厂商已在海外重点市场建立了比较完善的属地化研发、生产、销售中心,正从传统贸易模式向海外事业发展模式转型。数字化转型网www.szhzxw.cn

中国汽车的出海方式整车出口、散件出口、品牌收并购及零基础投资是典型方式CBU是指整车产品直接出口,此种方式能帮助企业快速切入海外市场;KD则是将汽车散件出口,在海外完成组装生产后再进行销售,能有效减少运输及关税成本;而海外品牌收并购,能够帮助车企直接引进和吸纳海外技术与人才,优化自身的生产水平,较快地提升海外影响力;此外,在部分汽车工业基础较差的国家或地区,具备实力的车企可在当地政府的引导下规划投建全新的生产基地,帮助当地进行产业建设的同时,有利于企业区域化的深耕及市场积累,实现双赢。

中国汽车出海-整车出口现状2022年我国整车出口量首次突破300万,位居世界第二数据显示,我国汽车近年来出口量不断增长,同比增速在2021年达到峰值,增长率为103%,汽车出口量首次突破200万台,2022年我国汽车出口量再次刷新纪录,突破300万台。我国汽车出口量近年来增势迅猛,除了国际汽车市场供应短缺之外,也与我国汽车企业不断提升汽车技术和产品实力有关,其中,我国新能源汽车技术和产品的不断迭代和推陈出新,成为核心驱动力之一。与汽车出口大国相比,我国汽车出口量位居第二,仅次于日本,可见我国的汽车出口地位已然抬升。数字化转型网www.szhzxw.cn

中国汽车出口产品特点——车型层面SUV成为我国乘用车出口的主力车型,销量占比达7成由于SUV空间大、乘坐体验舒适,适用于家庭出行、商务接送、日常通勤等多种场景,使得SUV不仅在国内畅销,也受到海外市场的欢迎。数据显示,在我国出口的乘用车车型中,SUV销量占比7成,其次是轿车,占比27%。从我国自主品牌出口车型销量TOP15来看,SUV占据了13席,轿车仅占3席。



中国汽车出口产品特点——动力类型新能源汽车出口量增长迅猛,纯电车型销量占比约9成我国汽车出口中,燃油车仍是主力车型,占比约7成,但是新能源汽车近年来发展势头迅猛,出口量在2022年达到62.9万辆,同比增速超过100%;在新能源车型中,纯电车占据压倒性优势,2022年出口量达55万辆,占比约9成,同比增速达到136%;而插电混出口量相对较低,达5万辆。这主要和欧洲等发达国家对于纯电车在补贴、税收、合规等方面的政策扶持力度更大有关,此外,中国车企在纯电车方面加大研发力度、不断提升产品体验也是纯电出口量高的主要原因。数字化转型网www.szhzxw.cn


中国汽车出口产品特点——价格层面我国汽车出口均价稳步抬升,纯电车出海高端化趋势明显中国汽车出口除了数量增长迅猛外,汽车均价也在不断抬升,说明我国汽车在海外市场的消费档次逐渐提高。从海关总署的数据来看,我国整车出口均价近年来不断提升,2018年出口均价为8.5万元,2022年增长至12.2万元。随着中国车企在高端纯电乘用汽车领域的发力,驱动新能源汽车产品加快渗透海外市场。2020年开始,在纯电动乘用车的带动下,新能源汽车的出口均价一路走高,到2022年增长至14.7万元;插电混汽车出口均价开始走低。

中国汽车整车出口目的地特点欧洲等经济发达地区逐渐成为中国整车出口的主力市场从2019年至2021年的整车出口区域销量占比数据来看,亚洲、非洲、北美的出口量占比相对回落,在新能源汽车出口量增长的推动下,积极推动碳中和进程的欧洲逐渐成为我国出口的核心目标市场,市场份额增长突出。从整车出口目的国来看,墨西哥成为2022年中国汽车整车出口量最多的国家,达25.4万辆;其次,沙特、阿联酋等中东地区经济强国也是我国汽车出口量表现突出的市场;而比利时、俄罗斯、英国等欧洲国家近年来我国汽车出口走强。


中国乘用车出口目的地特点新能源乘用车主要出口目的地集中在西欧和东南亚国家我国新能源乘用车出口目的国中,出口比利时的数量最高,达19.6万辆,这与比利时拥有全球最大的汽车集散港有关,能够促进中国汽车更快与欧洲腹地联通。此外,英国和泰国、菲律宾等东南亚国家也是新能源乘用车的主要出口目的地,出口量较高。对比乘用车和新能源乘用车出口数据可以发现,墨西哥、沙特、俄罗斯等国仍是以进口我国的燃油车等传统能源乘用车为主,这主要取决于当地的经济水平、气候、能源矿藏储备以及对环保的政策和态度等。数字化转型网www.szhzxw.cn


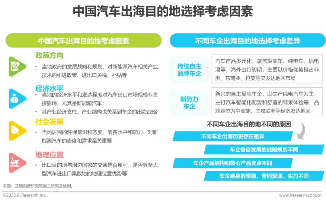
中国汽车出海目的地选择考虑因素目的国对新能源汽车进口扶持政策和其地缘位置是关键近年来,我国新能源车企在选择汽车出海的目的地时,往往会选择挪威作为我国汽车出口欧洲的第一站,这主要和当地的新能源汽车扶持政策、消费者的环保意识和态度、挪威的地理位置、经济发达程度有很大的关联。出口数据也表明,比利时是中国汽车深入欧洲传统汽车工业国的桥头堡。梳理我国新势力车企的出海事件,发现他们的出海路线,通常是通过经济发达、地理位置优越的国家向该国所在的大区、大洲进行辐射和扩散,最终向世界发达强国不断渗透。

中国汽车零部件出口现状中国汽车出海结构多元化,轮胎出口量近年来快速增长除整车出口增长外,我国汽车零部件的出口也是我国汽车出海的重要组成部分。数据显示,我国发动机出口量近年来有所回落,这可能受到新能源汽车的发展影响。2023年Q1发动机出口量较去年同期增长3.2%。轮胎方面,由于我国自2006年以来稳居世界最大轮胎生产国和橡胶消费国,轮胎工业因而实现快速增长,数据显示,我国轮胎出口量近三年来处于增长趋势,2023年Q1同比增速达11%,说明海外市场成为我国轮胎市场增长的重要驱动因素。数字化转型网www.szhzxw.cn


中国汽车出海的风险与挑战海外经济形势严峻,运力紧张、高门槛与高关税是主要挑战放眼全球,中国汽车在海外尚未形成强劲的品牌势能,而高端化仍处于试水阶段。同时,自2020年受新冠疫情,地缘政治及军事冲突等黑天鹅事件的影响,有社科院相关专家预测,2023年全球经济增长放缓,国际金融环境恶化,加之海外运力、技术门槛、关税壁垒等问题,形成了对我国汽车出海的挑战。

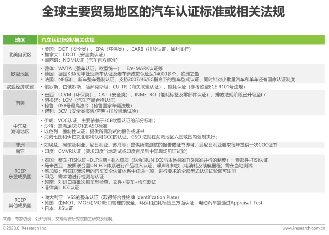
各贸易地区的汽车认证标准不一,增加车企出海难度


中国汽车出海的市场机会海外多地市场正处高增长红利期从整体市场看,2022年中国的汽车出口总体持续增长,2023年一季度同比增长54%,首超日本;在新能源汽车市场中, 纯电动车2022年出口增长约90%,2023年1~4月增长达160%,需求激增,市场潜力巨大;分国家及地区看,传统乘用车市场机会仍以东欧、亚非拉地区国家为主,新能源车的机会市场可锚定欧洲、中东及拉美地区。

趋势一:中国汽车产品和品牌齐头并进“产品能打”“品牌向上”双轮驱动中国汽车高质量出海中国汽车出海已经初步完成了早期的经验积累,随着中国制造向中国智造、中国质造、中国创造目标的迈进,中国汽车企业开始不断提升自身产品力和品牌力的塑造。产品力方面,各家车企围绕自身的产品优势,结合地区的差异化消费特点,打造出不同的本土化产品以及全球明星车型,扭转了国外消费者对中国汽车的看法和态度,尤其是中国的新能源汽车海外增势明显。品牌力方面,传统自主品牌和新势力品牌开始紧紧围绕品牌DNA打造核心竞争力,积极探索品牌向上发展路径,通过多元化的品牌营销活动,阐发自身的品牌价值和理念,使中国品牌在海外大放异彩。数字化转型网www.szhzxw.cn

趋势二:中国汽车出海市场向全球扩展发达国家、欧洲腹地以及瞄准全球市场是车企未来战略动向从中国汽车出海目标市场动向上来看,未来出海目标市场主要呈现出三个特点:一是随着中国汽车品牌崛起,越来越多的车企开始将出海版图扩展至欧美经济发达地区;二是注重新能源汽车车型开发的自主品牌车企决心打入欧洲市场,以欧洲边缘国为切口向德法等欧洲腹地纵深发展,与老牌汽车工业国竞技,不断提升中国汽车的影响力;三是部分中国汽车集团已经在亚非拉等地区的重点市场深耕多年,取得优秀的业绩,未来将以此为据点,向全球市场继续进发。

趋势三:中国汽车全生态出海图景初显国内汽车产业生态价值链体系成熟,为海外目标市场赋能近年来,在国家大力倡导和扶持新能源产业的背景下,车企纷纷加大对新能源汽车研发力度,使得汽车电动化、智能化、自动驾驶等技术在我国迅速铺展开来,发展进入快车道,形成完整的新能源汽车产业链;与此同时,部分传统自主车企在产品设计理念创新、核心技术自主研发、零部件生产、配套建设以及品牌运营等方面的能力均较以往大幅提升,推动中国汽车出海从整车、零部件的出口进入到汽车生产全价值链出海的新征程中。


数字化转型网企业出海专题包含哪些内容
数字化转型网企业出海将关注品牌出海,全球化战略,合规与风控,供应链管理,数据保护与隐私安全,知识产权,税务,海外团队建设,海外运营,人力资源管理,组织管理等企业出海、全球化相关全产业链相关环节。数字化转型网www.szhzxw.cn
数字化转型网企业出海专题包含:
1、企业出海、全球化外脑支持:100+企业出海、全球化相关专家、100+企业出海、全球化实践者、1000+相关资料
2、企业出海、全球化研习社:与出海、全球化相关的专家、实践者共同探讨相关问题,推动企业全球化发展! 数字化转型网(www.szhzxw.cn)
3、典型案例参考:与数字化转型网企业出海、全球化研习社社员一起学习典型案例,共探企业全球化发展!

本文由数字化转型网(www.szhzxw.cn)转载而成,来源于网络;编辑/翻译:数字化转型网默然。



