数字化转型网企业出海将关注品牌出海,全球化战略,合规与风控,供应链管理,数据保护与隐私安全,知识产权,税务,海外团队建设,海外运营,人力资源管理,组织管理等企业出海、全球化相关全产业链相关环节。点击图片或扫描图片二维码,加入数字化转型网企业出海研习社:

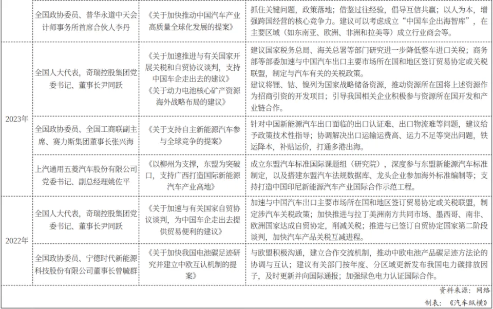
从200万辆到300万辆,再到近500万辆,近三年我国汽车出口连创新高,成为拉动汽车产销量增长的重要力量。业界对这股力量的关注程度,也体现在每年的全国“两会”上。《汽车纵横》通过梳理近三年的两会提案议案,发现关于汽车“出海”的话题逐年增多,从前两年的二三条建议,增加到今年的七条,多位两会代表委员分别从自己的角度对汽车“出海”如何再攀高峰建言献策。(见附表)


一、“汽车出海”仍需政策护航
伴随着电动化、智能化的浪潮,中国汽车品牌核心竞争力不断提升,并积极走向海外市场。其中新能源汽车立足已有优势发力全新赛道,迅速崛起为全球市场的领跑者。据中国汽车工业协会统计数据显示,2023年中国汽车出口量首次超越日本,登顶全球第一。2023年,我国汽车出口量为491万辆,同比增长57.9%;其中新能源汽车出口120.3万辆,同比增长77.6%。数字化转型网www.szhzxw.cn
全国人大代表,奇瑞控股集团党委书记、董事长尹同跃认为,随着中国成为全球第一大汽车出口国,对汽车产品、服务、跨境数据管理等要求也越来越高。但与此同时,许多中国汽车品牌自律不严,以扰乱当地市场秩序的方式“血拼”价格,产品质量和售后保障体系较差,给海外用户造成损失,严重影响中国汽车的海外形象。数字化转型网www.szhzxw.cn
为保护中国汽车出口的大好形势,避免重蹈中国摩托车出口折戟的覆辙,尹同跃提出以下四点建议:
一是建议商务部牵头制定汽车出口产品质量标准与认证机制,对所有汽车出口企业开展“健康度”检查,摸底企业盈利能力、质量水平、服务网络布局、人员培训管理等情况。
二是建议外交部、商务部、中央网信办等推动建立汽车数据信息安全国际标准体系,并适当提高数据安全标准;先行在金砖国家及“一带一路”沿线国家推行数据标准互认,探索建立与欧盟、美国等国家和地区的数据标准互认机制。
三是建议商务部牵头完善“二手车”出口定义和细化标准,改变一次性过户就视同“二手车”的现状,禁止没有完成海外市场本地化法规开发、资质认证的中国汽车品牌出口及“零”公里二手车扰乱市场,避免产生产品质量和售后服务问题。同时牵头成立品牌基金会,各出口企业缴纳一定的品牌保证金。当某些品牌后续退出海外市场时,由基金会继续为海外用户提供质量和售后服务保障,共同维护中国品牌的国际形象。
四是建议商务部、工信部统筹规划,鼓励支持中国汽车品牌通过CKD(全散件)方式“走出去”;出台政策支持头部企业牵头建设中国汽车海外工业园,消减贸易冲突和地缘政治影响,进一步扩大中国汽车出口规模。
我们看到,“全球第一大汽车出口国”的桂冠并没有让业界沾沾自喜。全国人大代表、广汽集团总经理冯兴亚也认为,由于海外品牌加速跟进、营商环境复杂,汽车出口仍面临巨大压力,亟需国家提供助力。例如汽车出口全流程运行机制尚需优化、汽车出口配套支持措施有待持续提升等。因此,冯兴亚提出促进产业国际合作、统筹出口共性课题、优化出口监管机制、加强资讯及运力建设等建议,多举措护航出海高质量发展。数字化转型网www.szhzxw.cn

二、“供应链出海”应粮草先行
近年来,我国汽车出口领域一个显著的变化是,得益于新能源汽车的快速增长,中国汽车逐渐转变依靠出口落后国家为主的局面,正向欧洲、中东等经济发达国家转移,中国汽车品牌的国际形象得到提升。但由于世界经济复苏势头不稳、动能不足,贸易保护主义抬头,全球范围内的关税和非关税贸易壁垒明显增多等,给中国新能源汽车出口带来了严峻的挑战。数字化转型网www.szhzxw.cn
面对上述挑战,全国政协常委、全国工商联副主席、赛力斯集团董事长张兴海认为,中国汽车出海不应只靠车企自身努力,还需中国汽车上下游产业链形成合力协同发展,形成强大的综合竞争实力。
为此,张兴海提出了三方面建议:一是建议相关部门推动汽车碳足迹核算标准、方法和数据的国际互认,特别是加强与欧盟的低碳发展合作,为中国新能源汽车出口欧洲打通碳排放相关阻碍,同时借鉴欧盟先进的碳足迹核算经验,指导国内汽车碳足迹核算工作。数字化转型网www.szhzxw.cn
二是对出海的零部件企业进行深入调研,识别有潜力且积极出海的零部件企业,特别是民营零部件企业,对其提供财税和金融支持,鼓励优质供应链出海,与优质车企在海外协同合力发展,发挥中国汽车在供应端、制造端、产品端的综合竞争力。
三是成立国家级终端消费信贷金融平台,给予出海的自主车企信贷资金及贷款服务支持,保证自主车企在海外与外资车企竞争中没有明显的金融政策劣势。
其中,在汽车金融政策扶持方面,尹同跃则提出了更详细的建议。他建议国家金融监督管理总局应加速出台汽车金融公司设立海外子公司的具体实施细则,加速大型金融机构“走出去”,打造金融支持自主品牌车企“走出去”的典型样板,更好地支持中国汽车品牌向上和全球化发展。
张兴海表示,制定帮助中国供应链企业与国际接轨的行动方案,支持中国汽车供应链企业参与全球汽车产业链分工与竞争,做大、做强和提升国际品牌影响力,为中国整车企业,尤其是智能网联新能源汽车企业的出海,做好粮草先行的准备。
作为动力电池企业的典型代表,全国政协委员、宁德时代新能源科技股份有限公司董事长曾毓群对“供应链出海”拥有绝对发言权。他在《关于高标准引领高质量,保持我国新能源电池产业竞争优势的提案》中提出四方面建议:一是提高国内标准技术水平,通过标准引领提升技术进步;二是企业在走出去时要有序竞争,防止中国摩托车在东南亚市场的“一哄而起、一哄而散”的惨痛教训再次上演;三是深度参与国际标准制修订工作,提升国际标准影响力;四是建设国家质量标准实验室,开展质量标准共性技术研究。
值得关注的是,不管是整车还是零部件,尹同跃和曾毓群都强调了“有序出海”的重要性,一定要吸取中国摩托车在东南亚市场失败的教训,避免重蹈覆辙。数字化转型网www.szhzxw.cn
三、“技术出海”亟需专利保护
经过多年的发展,从凭借成本优势的“产品出海”,到依托技术优势的“技术出海”,中国汽车工业“走出去”的全新趋势已然形成。
全国人大代表、上汽集团零束科技有限公司党委副书记、纪委书记、工会主席刘懿艳认为,智能化和电动化创新技术的全面赋能,将新能源汽车的本质属性从传统机械产品转变为高科技产品,这一转变不仅对汽车的研发、生产、销售等各个环节产生了深远的影响,更在全球范围内加剧了知识产权的竞争,特别是智能网联专利领域的竞争。数字化转型网www.szhzxw.cn
刘懿艳表示,“技术出海”带动背后技术的全球化流动,我们的核心技术、创新成果也随之走向世界,这些技术成果是企业的核心竞争力所在。因此,中国新能源车企在知识产权出海方面的准备度应匹配其产品和技术出海的步伐,确保我国在智能电动汽车领域的核心成果在海外市场得到充分保护。
刘懿艳列举了当前我国车企在海外专利领域存在的两大主要问题:一是中国车企的海外专利布局尚滞后于产品和技术出海的布局。面对技术的日益进步和市场的不断开拓,中国车企亟需调整其专利策略,加大海外专利申请和布局力度,确保自身技术的合法权益得到全面保护。
二是中国车企的专利风险预警及纠纷处置能力尚不足以应对日益复杂的国际专利诉讼环境。近年来国际专利诉讼的参与者日益多元化,不仅有汽车制造商之间的竞争,还涉及一些非生产专利实体(NPE)。这些NPE组织虽不直接参与产品生产和销售,但持有大量专利,其存在增加了专利诉讼的复杂性和应对难度。面对这一新趋势,汽车企业需要全面提升专利风险预警与纠纷应对能力,以应对日益复杂多变的专利诉讼环境。
基于此,刘懿艳向两会提交了《关于加大支持“中国智能电动汽车技术出海专利保护工作”的建议》,并提出了以下四点建议:数字化转型网www.szhzxw.cn
一是加大对智能电动汽车企业在海外专利布局方面的政策引导和支持力度,提高海外专利申请的质量和效率。建议修订2017年发布的《专利优先审查管理办法》,将汽车电动化、智能化、网联化等方向整体纳入优先审查和预审服务范围。
二是建立专项专利资助机制,鼓励和引导智能电动汽车企业加大海外专利申请的积极性和资金投入。
三是建议国家知识产权局加强与世界知识产权组织、欧洲专利局等国际组织的合作与交流,积极参与国际专利规则的制订和修改,在国际舞台上争取更多的话语权。
四是提升知识产权公共服务供给水平,建立国家层面的智能电动汽车技术的专利情报和风险预警系统,定向开展海外专利布局和纠纷处置指导。
四、突发性壁垒如何快速应对?
一个不容忽视的事实是,随着我国汽车在海外销量的不断扩大,新的政策和法规壁垒限制逐渐增多。2023年以来,欧盟对中国新能源汽车产业进行反倾销和反补贴调查,法国出台新能源汽车补贴新规,美国也在电动车补贴政策中对中国供应链进行了更严格限制。预计未来更多国家可能采取类似措施,以限制中国汽车出口的快速增长。数字化转型网www.szhzxw.cn
然而,在海外市场拼搏的国内汽车企业更多地专注于产品和市场的开拓,以及海外目的地国家现有政策法规的研究,对于海外目的地市场国家的政治及政策走势、能够运用的限制措施和工具、国家层面可采取的应对政策和工具、产生贸易纠纷时的应对方法等,缺乏足够的信息来源和专业的分析判断能力。
针对上述中国汽车出海过程中遇到的突发性新问题,全国人大代表、上汽动力科技(郑州)有限公司总经理、上汽集团乘用车郑州分公司党委书记、总经理丁波建议相关部委建立联合协调、指导机制,来支持、帮助、指导国内汽车企业健康、稳定做大做强汽车出口。
一是对海外国家的汽车产业政策、汽车进出口政策、限制和保护政策、关税政策的变化进行跟踪,并结合地缘政治态势、与我国外交和贸易关系,对其政策走势进行预判,传递并指导国内出口企业如何应对,并提前做好各项准备。
二是对海外市场不公平的关税政策,协调推动相关机构进行贸易谈判,为我国汽车出口进一步争取良好的发展环境。比如,非洲有国家对我国进口汽车征收50%关税,而对欧盟进口汽车0关税。RECP协议下,有东南亚国家针对我国征收45%关税,而对日本车0关税、韩国车5%关税。
三是协调推动相关部门机构,从国家间贸易关系角度,支持企业如何快速通过由于各个国家产品认证标准不统一,且不同国家不同体系间不能互认造成的出口限制。
四是当目的地国家或区域实施对我国汽车出口企业的调查或限制措施时,能够快速有效地帮助并指导企业如何合法合规地应对,以维护我国汽车出口企业的合法利益,支持企业健康稳定地开拓海外市场。
在政策研究方面,全国政协委员、普华永道中天会计师事务所首席合伙人李丹建议,可以考虑成立“中国车企出海智库”,邀请具有丰富国际化经验的研究机构,对海外经营架构、合规、融资、税收等实操问题进行深入研究,定期将细化的政策建议汇报给商务部和各相关部委,为政策落地和行业实践提供有益参考。
李丹还建议,充分发挥行业自律组织作用,由中国汽车工业协会牵头,在政府专项委员会指导下,与欧洲、北美和日本等国家汽车协会建立长效化的沟通协作机制。同时,建议考虑在主要区域(如东南亚、欧洲、非洲和拉美等)成立行业商会,为中国车企海外运营提供必要协助。此外,商会还可以在专业机构支持下,在符合我国及当地法律法规的基础上,建立海外市场大数据平台,实现全球信息及时共享,减少企业重复的投入。数字化转型网www.szhzxw.cn

数字化转型网企业出海专题包含哪些内容
数字化转型网企业出海将关注品牌出海,全球化战略,合规与风控,供应链管理,数据保护与隐私安全,知识产权,税务,海外团队建设,海外运营,人力资源管理,组织管理等企业出海、全球化相关全产业链相关环节。数字化转型网www.szhzxw.cn
数字化转型网企业出海专题包含:
1、企业出海、全球化外脑支持:100+企业出海、全球化相关专家、100+企业出海、全球化实践者、1000+相关资料
2、企业出海、全球化研习社:与出海、全球化相关的专家、实践者共同探讨相关问题,推动企业全球化发展! 数字化转型网(www.szhzxw.cn)
3、典型案例参考:与数字化转型网企业出海、全球化研习社社员一起学习典型案例,共探企业全球化发展!

本文由数字化转型网(www.szhzxw.cn)转载而成,来源于网络;编辑/翻译:数字化转型网默然。



