数字化转型网人工智能专题
与全球关注人工智能的顶尖精英一起学习!数字化转型网建立了一个专门讨论人工智能技术、产业、学术的研究学习社区,与各位研习社同学一起成长!欢迎扫码加入!

随着 AI 技术蓬勃发展,AI+制药有望成为下一个黄金赛道,为药企 降本增效从而进一步走向“病者皆有药”。AI 技术通过机器学习、深 度学习和加强学习等手段,已经在药物发现、临床前研究和临床试 验等全流程中发挥重要作用。

随着人工智能技术的发展,尤其是生成式 AI 的诞生,将大幅降低药物开发成本,缩 短开发时间,更好的药品,更大的病症覆盖率将成为可能。AI 驱动的解决方案正在成 为研究疾病作用机制和药物靶点结合的新工具,提高了药物的疗效并减少副作用。AI 在研究开发的各个阶段都能显著降低成本,其中目标靶点发现和确认环节的成本削减 幅度最大,可达 67%和 66%。行政任务可以通过自动化大幅优化,尽管节省的成本可 能不如其他阶段明显,亦可达到 56%。靶点命中生成阶段得益于 AI 的预测能力可达到 56%,随着准确率提升后续仍有进一步优化的空间。监管提交阶段的成本也可以通过 自动化实现显著削减(54%)。由于临床前测试所需的实验复杂性,尽管 AI 可以提高 效率,这一阶段的成本削减幅度(44%)可能略低于其他阶段。 数字化转型网www.szhzxw.cn

AI 的应用为药品研发提供了强大支持,给人类提供了攻克疾病的新工具和武器。AI 技 术可以在多方面辅助药物研发提效,解决现有技术难以共苦的问题。例如,AI 技术预 测分子结构的准确性和速度较高,可以提高药物发现阶段的成功率;AI 的介入也有助 于解决临床前测试的局限性,提高药物研发的效率。

一、传统制药行业现状以及 AI 制药带来的机会
药物开发过程因其周期长、成本高、效率低而成为限制行业发展的掣肘。根据弗若斯 特沙利文,通常需要至少 10 年的时间才能完成从研发到营销的完整的创新药物开发 过程,及超过10亿美元的投资。AI制药是以医药大数据为基础,通过运用机器学习、 深度学习等 AI 技术模拟和加速实验,对药物靶点、结构、化合物等进行快速分析,以 优化药物研发环节的技术手段。从初期计算机辅助药物设计,发展到如今的人工智能 辅助药物研发,AI 几乎参与了从药物靶点发现到临床试验到商业化的全流程。

生物医药行业面临投入产出瓶颈,亟需技术突破驱动的新型解决方案破局。根据德勤 的报告统计,12 家生物制药公司的每种药物平均研发成本为 21.68 亿美元,几乎是 2010 年 11.88 亿美元的两倍,同时 2018 年晚期资产的平均峰值销售额下降到 4.07 亿 美元,不到 2010 年一半,导致预期投资回报率从 2010 年的 10.1%降至 2018 年的 1.9%。尽管 2020 和 2021 年行业 IRR 由于 COVID-19 的影响出现短暂改善,2022 年仍 然呈现下降趋势。至 2023 年,德勤估计生物医药行业 IRR 达 4.1%,远低于 2010 年的 水平。
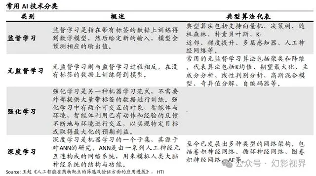
从 AI 技术发展的角度来看,AI 技术的发展已经从分析式 AI (Analytical AI)发展到生 成式 AI(Generative AI)。传统的分析式 AI 主要包括贝叶斯优化、深度学习、监督学 习等,而生成式 AI 相关技术包括图生成网络、共同生成技术、人为辅助的强化学习 (RLHF)等。传统的 AI 技术是计算辅助药物研发的延伸,而生成式 AI 的诞生和爆发 更为未来新的药物发现和发展带来巨大的潜力。


在我国,宏观政策利好 AI 制药,AI 制药企业欲乘东风。AI 新药研发是人工智能和医 药的深入融合产物,也属于国家重点鼓励和发展的行业,近年来国务院、政府主管部 门出台了一系列振兴及规范生物医药及 AI 新药研发行业发展的产业政策,依据《“十 四五”医药工业发展规划》与《“十四五”生物经济发展规划》政策,国家将重点扶持云 计算、大数据、人工智能等信息技术在新药研发中的应用,支持和引导 AI 新药研发行 业快速发展。 数字化转型网www.szhzxw.cn

二、AI 制药环节与产业链上中下游分析
药物研发分为临床前与临床后两大环节,目前 AI 平台主要在临床前的新药发现与开 发中发挥作用。临床前阶段包括疾病机理研究、靶点发现、化合物筛选、ADMET 预测 等多个环节,AI 数据和算法提效作用明显,具有较大市场空间。临床阶段 AI 赋能的阶 段较为有限,主要包括患者分层与招募、药物重定向及数据整合与分析。 数字化转型网www.szhzxw.cn

AI 制药产业链上游涉及算力、算法和数据,主要分两大类:提供 AI 技术的企业和提 供生物技术的企业。提供 AI 技术的企业中,辅助制药的人工智能硬件设备包括 GPU 芯片、量子计算机、自动化实验室等;软件包括各类机器学习、深度学习以及其他人 工智能算法,还有数据收集和处理平台、开源软件包以及云计算平台等辅助类软件。 提供生物技术的企业包括提供 CRO 服务的企业和提供先进设备的企业,提供 CRO 服务 的企业为提供制药流程中不同阶段辅助服务的传统 CRO 企业;提供先进设备的企业, 则拥有制造冷冻电镜、自动化实验室等设备的高端技术。

AI 制药产业链中游主要分为四大类:AI+biotech、AI+CRO、AI+SaaS 以及 IT 头部企业 在 AI 制药产业中的布局。AI+biotech:从药物本身性质或治疗手段分类,从细分领域 看,又可以分为三大类,即小分子药物、大分子药物、细胞和基因编辑法。AI+CRO: 通过人工智能的辅助为客户更好地交付先导化合物或 PCC,再由药企进行后续的开 发,或者合作推进药物管线。AI+SaaS:为客户提供 AI 辅助药物开发平台,通过平台 为企业赋能,帮助企业加速研发流程,节省成本与时间。IT 头部企业:借助对外投 资、打造自有相关平台、提供算力及计算框架服务等参与其中。
AI 制药产业链下游分为传统药企和 CRO 企业。传统药企主要通过自建团队、对外投 资、CRO 及技术合作等方式进入 AI 制药赛道。CRO 们主要通过风险投资、建立内部算 法团队、采用外部 AI 技术、与 AI 制药公司进行合作等方式切入该领域。 数字化转型网www.szhzxw.cn

三、AI+制药技术方兴未艾,应用端百花齐放
新药研发具有周期长、投入大、风险高等特点,人工智能介入新药研发全流程加速新 药研发速度。以小分子药物为例,研发周期平均需要约 10 年,包括发现苗头化合物 并经过层层结构优化得到先导化合物的药物发现阶段(2-4 年)、针对候选化合物的临床 前研究阶段(1-3 年)和临床阶段(3-7 年),其中药物发现阶段是小分子药物研发中最重要 的基础环节。近年来人工智能已介入新药开发全流程,在靶点发现、蛋白质结构预 测、化合物虚拟筛选、ADMET预测等领域有广泛应用,并可辅助临床试验设计患者招 聘等,对临床期试验结果预测可有效节省研发费用支出。 数字化转型网www.szhzxw.cn


四、AI 制药流程中的各阶段技术
制药过程通常包括药物发现、临床前研究、临床试验、审批和生产,AI 技术在这些环 节中能够发挥重要作用,从而提高效率、降低成本,并增加研发成功率。在药物发现 阶段,AI 通过分析大量生物数据帮助识别和验证新的药物靶点,利用虚拟筛选模拟化 合物与靶点的相互作用,快速筛选潜在药物分子,并优化药物的物理化学性质和药代 动力学特性。在临床前研究阶段,AI 可以通过分析分子结构和生物特性预测潜在毒 性,建立药物在生物体内的吸收、分布、代谢和排泄模型,从而提高药物研发的成功 率。
AI 在药代动力学(PK)和药效动力学(PD)研究中发挥着重要作用,弥补了传统方 法的不足。传统 PK 和 PD 研究方法耗时且昂贵,并且存在伦理问题、样本量限制和个 体差异等挑战,可能无法准确预测药物的效力和安全性。AI 利用强大的计算能力和机 器学习算法,可以更快、更经济且更准确地预测药物的 PK 和 PD,减少动物研究的数 量,提高临床试验效率。AI 通过加速复杂计算,避免遗漏数据,提供更准确且成本效 益高的结果,并能够将复杂数据转换为易于理解的图表,有助于识别问题的根本原 因。此外,AI 还能计算不同条件下的影响,如酶、疾病状况、剂量差异和患者数据, 从而减少临床试验中所需的动物数量。 数字化转型网www.szhzxw.cn

五、AI 赋能药物发现(Drug Discovery)
深度生成模型(Deep Generative Models,DGMs)是利用深度学习技术生成新数据的 模型,特别在药物发现领域中有显著应用。DGMs 通过学习大量的分子结构数据,能 够生成具有特定物理、化学和生物活性特性的分子结构。常见的 DGMs 包括变分自编 码器(VAE)、生成对抗网络(GAN)、循环神经网络(RNN)和图神经网络(GNN) 等。


六、AI 通过模型预测,研究药物释放效率
AI 在预测药物释放中预测对于稳定的质量控制具有潜力。药物释放研究通常通过体内 和体外方法进行,是产品开发中定期评估或测试的基础技术。影响药物释放的一些常 见因素包括片剂硬度设置的压力、片剂的几何特性和药物装载特性。 数字化转型网www.szhzxw.cn

七、AI 如何赋能药物发展(Drug Development)
在药物研发中,AI 在模拟药物分子或配体的相互作用以及调整药物分子结构方面发挥 重要作用。AI 能够提高药物-靶点相互作用(DTI)的研究效率,利用分子对接和虚拟 筛选技术如 AUTODOCK VINA,以及深度学习模型如 OnionNet-SFCT 来预测配体与靶蛋 白的结合能量和几何形状,结合分子动力学模拟以提高预测准确性。另外, AI 能够通 过深度学习生成模型来调整药物晶体结构,以提高溶解度和生物利用度。生成模型如 变分自编码器和生成对抗网络,通过学习已知分子特征生成新晶体结构,改善药物性 能并识别新的治疗候选物。例如,通过 GCN 筛选共晶体,显著提高了 bexarotene 的溶 解度和血浆暴露。生成模型还用于设计新的抗病毒抑制剂,展示了良好的靶点选择能 力。
八、AI 赋能临床实验(Clinical Trial)
传统临床试验可能存在个体差异,AI 模型计算高效弥补了这一缺陷。药物开发是一个 复杂的过程,包括药物发现、前临床研究、临床试验和监管审批。药代动力学(PK)和 (药效动力学) PD 是药物开发中的关键方面,它们决定了药物在体内的最佳剂量、给药 途径和安全性。传统的 PK 和 PD 研究方法耗时且昂贵,并且可能无法提供药物效力和 安全性的准确预测。传统上,PK 和 PD 研究通过动物研究和人体临床试验进行,但这 些方法存在伦理问题、样本量限制和个体差异等关键挑战。此外,这些研究可能无法 始终准确预测人体的药物 PK 和 PD。为了解决这些限制,已经开发了计算模型和 AI 方 法,以更快、更经济和更准确地预测药物的 PK 和 PD。 数字化转型网www.szhzxw.cn

AI 在 PK、PD 和药物发现领域显示出巨大的潜力。借助强大的计算能力和机器学习算 法,AI 已经成为预测和优化药物 PK 和 PD 的宝贵工具。尽管大数据和可靠数据集的挑 战不容忽视,AI 可以为 PKPD 研究和其对疗法的影响开辟新途径。 数字化转型网www.szhzxw.cn

数字化转型网人工智能专题
与全球关注人工智能的顶尖精英一起学习!数字化转型网建立了一个专门讨论人工智能技术、产业、学术的研究学习社区,与各位研习社同学一起成长!欢迎扫码加入! 数字化转型网www.szhzxw.cn

本文由数字化转型网(www.szhzxw.cn)转载而成,来源于幻影视界;编辑/翻译:数字化转型网宁檬树。




