数字化转型网流程与架构专题将关注流程规划、流程设计、流程优化、流程风险管理、流程再造、流程自动化、流程标准化、流程监控与评估、端到端流程、微服务架构、分布式架构、云架构、数据架构、业务架构、技术架构等相关方面。

企业在推行流程管理的过程中,会出现这样的一个现象:进行流程梳理的时候感觉越来越乱,什么都是流程,流程文件满天飞等。并不是说流程越多就越不好,其实我们要真正的认识什么是流程,怎么的事情用流程来表达比较合理一些。比如,公司还会有制度、规范、标准、表单等不能像流程那样用流程图或写一份流程文件就能够表达出来的。
所以,我们在做流程规划的时候需要分类清楚,把规则标准定义出来。因此,流程规划是多么重要的环节,而且是一个长期的系统的工程。流程规划一般是以3-5年为周期,包括建设目标、实现路径、实施策略和方法、工作计划和里程碑、资源投入等。每个企业所处的行业、规模和发展阶段不同,也存在不同的文化特征和现实问题,这使得流程管理的需求和目标会有所差异。
而最终投入的资源和实现路径也会不一样,流程规划总体需要立足企业的现实,与企业的战略目标和实现策略相匹配。有些企业的业务模式和业务策略还不够成熟,需要借助流程进行顶层思考和设计;有些企业需要借助流程实现业务操作的标准化,确保从订单到交付过程的稳定性;有些企业期望通过流程解决现实问题,包括提高效率、控制成本、稳定质量;有些企业更关注基于流程的管理应用,组织和职责的协同和匹配、风险内控的有效性、绩效策略的设计、IT规划和设计的系统化等等。
一、流程管理的总体思路和目标
流程管理是以公司的业务流程为切入点,围绕客户、价值而形成的认识流程、建立流程、优化流程、改进流程的体系。
管理流程规划应包括对以下8个管理职能的业务流程设计和优化。具体为:
◆战略管理:战略规划流程;决策流程。◆人力资源管理:人力资源规划流程;招聘流程;培训流程;绩效考核流程。◆财务管理:预算规划流程;资金管理流程;应付款流程;应收款流程;成本管理流程。◆采购管理:供应商认证流程;供应商选择流程;供应商评审流程;采购实施流程。◆营销管理:销售预测流程;机会点管理流程;项目管理流程;客户服务流程;市场策划流程。◆计划管理:计划编制流程;计划评审流程;计划调整流程。◆产品研发:新产品开发流程;研发项目管理流程。◆内部审计:内部审计流程
(3)设计和优化后的管理流程的具体功能定位如下:
| 管理职能 | 优化设计重点 | 未来功能定位 |
| 战略管理 | 1、注重公司中长期发展方向 2、应在公司内取得广泛的共识 | 制定具有前瞻性的,决定公司 发展大方向的策略 |
| 人力资源管理 | 1、动态的2、计划内的招聘与 培训由人力资源部按计划开 展,省却不必要的呈报和裁决 3、人才库的建立与维护4、培 训效果评价与考核 | 激励与管理员工绩效 |
| 营销管理 | 1、公司整体营销、团队营销 2、销售机会点与销售项目管理 3、客户管理维护 | 营销策划、品牌推介、新品市 场开发 |
| 财务管理 | 1、预算管理流程体现编制、修 订过程的整合性和循环性。2、 事前预测,转变财务管理重心 3、加强应收账款和库存管理 | 1、将工作重点转向财务管理、 分析和预算管理2、利用ERP信 息管理系统达到采购、销售、 库存与财务的接口,实现成本 管理、应收、应付款管理的及 时和准确 |
| 采购管理 | 1、与供应商建立长期合作的战 略关系2、采购流程的顺畅。 | 1、策略性采购管理者2、工作 重心从采购作业处理转为采购 效益最大化3、采购计划的统一 制定、采购成本数据的统一汇 总和分析 |
| 研发管理 | 1、体现以市场为导向,以客户 为中心的原则2、设计项目管 理,提高研发的绩效 | 以技术创新来确保行业地位 |
| 计划管理 | 计划的制定与调控 | 1、核心业务经营活动的运行枢 纽、计划和控制中心2、与市场 紧密结合,整合公司资源 |
| 内部审计 | 1、注重业务流程运作审计和后 续跟踪2、内审的独立性和权威 性 | 内审部门将以独立、公平的身 份审查公司的制度、流程的执 行程度及制度本身制定的合理 性 |
二、流程管理实施的阶段性目标
| 阶段 | 工作内容 | 时间 | 责任人 | 输出 |
| 确定规划目标, 成立机构 | 确定公司发展战 略及实施流程管 理的总体规划、 目标、时间进 度,成立流程管 理机构,明确职 责。 | 总经理 | 流程管理规划、 各业务规划、流 程管理组织机构 | |
| 流程培训 | 分层次全面开展 流程管理知识、 方法工具的培 训。 | 管理部 | 宣传策划培训计 划培训课件 | |
| 流程现状描述 | 按照价值链逻辑 关系,对各业务 流程现状进行梳 理、描述,确定 流程清单。 | 流程管理小组、 各部门经理 | 流程现状调查表 流程清单业务流 程描述 | |
| 流程分析与诊断 | 按照流程管理原 则对梳理后的流 程进行要素分 析,确定流程的 增值和改进空 间,确定流程体 系框架。 | 流程管理实施小 组、流程管理团 队 | 流程分析报告流 程分类清单 | |
| 目标流程确定 | 在流程现状诊断 分析的基础上, 根据流程对我公 司发展的重要程 度,确定流程的 优先级别及亟待 改进或优化的目 标流程。 | 流程管理实施小 组、流程管理团 队 | 目标流程清单 | |
| 目标流程优化 | 按照清除、整 合、简化、自动 化原则对目标流 程进行优化或设 计流程。确定流 程辅助信息:建 立流程与计划、 部门和岗位、绩 效指标、制度、 报表及IT平台的 关 联 ; | 流程管理实施小 组、流程管理团 队 | 目标流程设计分 析表信息系统 (数据库)的建 立 | |
| 流程切换 | 完善流程配套体 系。包括:机构 的调整、职位、 职能的调整;绩 效指标的调整与 确认;配套制度 和表单的完善; 信息系统的配 套;相关职位人 员的培训等。 | 流程管理实施小 组 | 流程发布通告、 职能/职位说明书 KPI承诺表配套 制度和表单 | |
| 流程考核 | 按照流程考核指 标对流程进行评 审和测评 | 流程管理实施小 组 | 流程评审报告 (流程审计) | |
| 流程改进 | 进入下一轮改进 循环 | |||
| 流程体系建立并 有效运行 | 组织管理目标实 现:流程管理指 标测评体系 |
三、流程管理体系
1、流程管理体系架构
流程管理的总体构架为:以流程为切入,在公司整体发展战略的指导下,建立持续改进的流程体系以及强有力支撑流程运作的管理配套体系和IT应用平台。具体如下:
战略体系:公司的发展战略具体表现为公司的各种规划和计划。这些基于公司整体战略的规划和计划对流程的建立有着重要的指导作用。不仅如此,这些规划和计划只有在具体的流程中得到贯彻与渗透,才能确保实现。
流程体系:建立清晰的流程体系是流程管理的切入点和重要目标。流程体系包括:流程分类清单、业务流程描述、流程要素分析与诊断、流程优化、流程切换、流程改进。
管理配套体系:包括配套的管理制度、作业规范、绩效考核指标和控制机制;业务流程的说明性及作业性文件、表格等。
IT应用平台:基于流程的优化而建立的数据共享、信息反馈系统。包括:目前已经建立的财务、销售、采购和库存等模块的ERP信息平台。
2、流程管理组织及流程责任
流程管理体系的建立及实施是一项从高层导入的公司战略层面的决策,流程管理成功与否关键在高层的决心和意志。因此,在管理组织上必须体现:
(1)成立由公司总经理为组长的流程管理领导小组,各副总为成员。主要职责为:拟定公司发展战略及流程管理的目标;为流程管理的实施提供资源支持,包括:政策性资源、人力资源和资金资源;协调流程优化当中各业务流程的关系。
(2)成立由公司战略、人力资源主管副总为组长、流程管理、质量体系管理及各业务单元负责人参加的流程管理实施小组。负责流程体系的策划、建立、优化、改进、实施及测评。
(3)公司各业务指定流程负责人,负责相关业务流程的建立、实施、完善和优化、考核。
(4)流程管理部门负责对流程体系建立、优化;实施当中的培训指导、监督协调及考核工作。
3、业务流程分类及描述
(1)根据我公司的业务特点,将我公司业务流程分为战略流程、客户流程和管理流程。按流程层次公司业务流程可分为Ⅰ、Ⅱ、Ⅲ级。具体流程分类清单见《业务流程实施管理办法》。
(2)业务流程描述
业务流程文件描述由流程发布通告、流程图(采用LOVEM图)、流程说明、流程职责描述、流程考核指标、相关管理制度及模板(工具包)和表格构成。具体流程描述符号及图例见《流程图管理工具—LOVEM图》。
4、业务流程的管理
(1)业务流程文件编号:可通过编制《业务流程实施管理办法 》进行约束;
(2)业务流程文件的编制:流程管理实施小组组织对公司业务流程现状进行描述、诊断与分析,确定流程清单,整理出部门业务流程的主线,界定出关键和核心业务流程,确定流程责任人。Ⅰ级流程由流程责任人负责设计、编制,流程管理部门参与审核;Ⅱ级、Ⅲ级流程由相关业务Ⅰ级、Ⅱ级流程责任人设计或优化。所有流程均由流程主管部门备案。
(3)业务流程文件的发布:Ⅰ、Ⅱ级流程发布由流程管理部门审核,Ⅲ级流程由相对应Ⅰ级流程责任人审核。流程主管副总签发;
(4)业务流程文件的修订:公司业务流程发布实施后,流程责任人、执行流程的各岗位角色、各流程的上游客户、流程管理部门均可以提出改进建议,书面报流程管理部门。
5、流程优化流程
优化的原则:清除、简化、整合、自动化
清除:清除公司现有业务流程中非增值活动,如:过量的产出、反复的加工、过量的库存、重复的活动、反复的检验等。
简化:通过对表格、程序、沟通、物流等环节的简化,进一步提高工作效率。
整合:对分解的流程进行整合,使流程更顺畅、连贯,以更好的满足客户需求。
自动化:对数据的采集、传输和分析进行自动化。
6、流程体系的维护与改进
流程体系必须有自身的自愈和免疫机制。通过流程管理部门定期的评审,促进流程责任的落实及流程绩效指标的考核,确保流程体系的持续改进。建议从以下几方面对流程管理体系进行评价:
1、流程体系的完备性;
2、客户满意度;
3、与事先确定的绩效目标进行对照;
4、公司整体绩效的改善程度;
5、流程信息管理的效率。
四、流程规划体系
1、流程规划三个阶段
第一个阶段是流程体系基础建设阶段,主要工作就是构建流程框架和流程梳理。在进行流程梳理阶段时我们必须有流程分类标准。
(1) 流程类别


(2)流程分类分级原则

第二个阶段是流程体系完善阶段,主要工作是流程优化,同时要基于流程整合质量、制度和风险内控管理,形成一个完整的流程管理体系。第三个阶段是流程化持续运营,主要工作是数据化、流程绩效和IT系统建设。
2、流程规划基本原则
- 体现公司的战略思想(有/无、粗/细、高/低、前/后、通用/个性)
- 业务视角,而非部门视角n端到端横向拉通n体现核心竞争要素
- 与组织架构要有匹配
- 确保前瞻性,指导业务变革
- 不重、不漏、不打架
- 聚焦核心流程域、分步实施
- 不同管理要素要集成
- 展示界面要友好(分层/分视角/分要素)
3、流程规划的量化方法
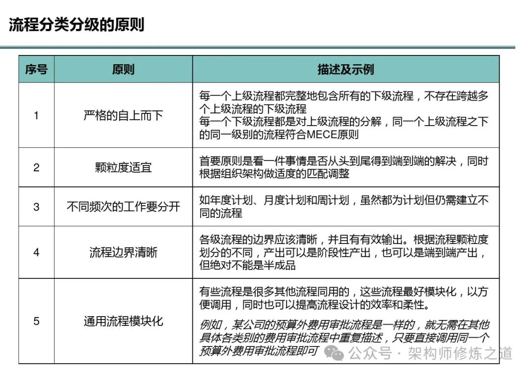
(1)流程分级流程分级就是把流程从粗到细, 从宏观到微观, 从端到端的流程逐渐细分成具体的流程明细, 搭建一个从战略到执行的流程分级实现路径。流程分级后形成 流程清单, 并且针对每一个流程确定相应的责任人, 以便流程具有可操作性。下图为流程分级的逻辑模型。通常一级流程一定会向下分级, 形成二级流程, 二级流程也会向下分级, 形成三级流程, 但三级流程也可能不必再向下细分, 所以,不是所有的三级流程均有向下分级。

在进行流程分级时需要注意以下几个方面, 一是严格的自上而下, 每个上一 级流程都要完整地包含所有的下一级流程, 不存在跨越多个上级流程的下一级流程;每一个下级流程都是对上级流程的分解;二是不同频次的工作要分开, 例如 年度计划、月度计划和周计划, 虽然都是计划流程, 但需要建立不同的流程;三 是流程的边界要清晰, 各级流程的边界应该清晰, 并且具有有效输出, 根据流程 颗粒度划分的不同, 产出可以是阶段性产出, 也可以是端到端产出;四是通用流 程模块化, 有些流程是与其他很多流程通用的, 这些流程最好模块化, 以方便调 用, 同时也可以提高流程设计的效率和柔性。例如某个公司的合同管理流程都是 一样的, 在不同的流程中涉及合同管理的流程就调用该流程即可。不必再重复描述。(2)流程分段

4、流程规划的三个对象
流程规划框架本质上可以理解为企业的业务架构,通过“流程”将可定义的业务内容“流程化”并梳理流程之间的接口关系,从而形成分层分类的流程管理模型。
- 对IT:对IT架构的建设提供关键指导,尤其是应用系统架构及数据架构,即先定义“干什么”、再定义“有哪些数据支持和系统支持”
- 对组织:指导组织架构设计,即先定义“干什么”、再定义“由谁干”帮助企业建立流程化组织。
- 对业务:作为结构化蓝图,指导流程体系梳理诊断、聚焦流程优化重点、帮助定义运营标准化/集约化的分布与程度。
声明:本文来自网络,版权归作者所有。文章内容仅代表作者独立观点,不代表数字化转型网立场,转载目的在于传递更多信息。如有侵权,请联系我们。数字化转型网www.szhzxw.cn
数字化转型网流程与架构专题包含哪些内容
数字化转型网流程与架构专题将关注流程规划、流程设计、流程优化、流程风险管理、流程再造、流程自动化、流程标准化、流程监控与评估、端到端流程、微服务架构、分布式架构、云架构、数据架构、业务架构、技术架构等相关方面。

本文由数字化转型网(www.szhzxw.cn)转载而成,来源于网络;编辑/翻译:数字化转型网默然。



