数字化转型网人工智能专题
与全球关注人工智能的顶尖精英一起学习!数字化转型网建立了一个专门讨论人工智能技术、产业、学术的研究学习社区,与各位研习社同学一起成长!欢迎扫码加入!

商品工业属性画像是电商产品经理在进行商品管理、推荐、搜索、广告等业务时的重要依据。通过对商品的工业属性(如品类、品牌、规格、功能、风格等)的准确识别和标注,可以提高商品的展示效果、匹配度、转化率和用户满意度。然而,传统的商品工业属性画像方法存在着人工成本高、效率低、准确率低、覆盖率低等问题。本文将介绍人工智能大模型在商品工业属性画像中的作用、应用方法和应用案例,以及如何利用人工智能大模型来优化电商产品经理的工作流程和业绩。本文还将推荐一个专栏《智能营销—大模型如何为运营与产品经理赋能》,该专栏由产品经理独孤虾(全网同号)创作,旨在分享如何在电商、广告营销和用户增长等数字化营销业务上应用人工智能大模型来优化业务的最新知识和实践经验。

一、人工智能大模型在商品工业属性画像中的作用
商品工业属性画像是指对商品的工业属性(如品类、品牌、规格、功能、风格等)的识别和标注,从而形成商品的特征描述和分类。商品工业属性画像是电商产品经理在进行商品管理、推荐、搜索、广告等业务时的重要依据。通过对商品的工业属性的准确识别和标注,可以提高商品的展示效果、匹配度、转化率和用户满意度。 数字化转型网www.szhzxw.cn
人工智能大模型是指具有超大规模的参数和数据的人工智能模型,如GPT-3、BERT、XLNet等。这些模型通过在海量的文本、图像、音频、视频等数据上进行预训练,可以学习到丰富的语义、视觉、语音、逻辑等知识,从而实现多种人工智能任务,如自然语言理解、自然语言生成、计算机视觉、语音识别、知识图谱等。人工智能大模型在商品工业属性画像中的作用主要体现在以下几个方面:
- 提高商品工业属性的识别和标注的准确率和覆盖率。人工智能大模型可以利用其强大的语义和视觉能力,对商品的标题、描述、图片、视频等信息进行综合分析,从而准确地识别和标注出商品的工业属性,如品类、品牌、规格、功能、风格等。例如,对于一个商品的标题“Apple iPhone 12 Pro Max 256GB 金色”,人工智能大模型可以识别出其品类是手机,品牌是苹果,规格是256GB,颜色是金色,型号是iPhone 12 Pro Max等。对于一个商品的图片,人工智能大模型可以识别出其形状、大小、材质、细节、风格等。相比于传统的基于规则或小规模模型的方法,人工智能大模型可以更好地处理商品信息的多样性、复杂性、歧义性和噪声性,从而提高商品工业属性的识别和标注的准确率和覆盖率。下图是一个示意图,展示了人工智能大模型对商品的标题和图片进行工业属性识别和标注的过程和结果。 数字化转型网www.szhzxw.cn


- 降低商品工业属性的识别和标注的人工成本和时间。人工智能大模型可以实现商品工业属性的自动化识别和标注,从而减少人工的参与和干预,降低人工的成本和时间。例如,对于一个有数百万商品的电商平台,如果要完全依赖人工来进行商品工业属性的识别和标注,那么需要花费大量的人力、物力和财力,而且还可能出现人为的错误、遗漏、不一致等问题。而如果使用人工智能大模型来进行商品工业属性的识别和标注,那么只需要少量的人工来进行监督和校验,就可以大大提高商品工业属性的识别和标注的效率和规模,从而降低人工的负担和压力。
- 增强商品工业属性的动态更新和扩展能力。人工智能大模型可以利用其强大的自然语言生成和计算机视觉能力,对商品工业属性进行动态更新和扩展,从而适应商品信息的变化和用户需求的变化。例如,对于一个商品的描述“这是一款高性能的笔记本电脑,拥有强大的处理器、内存和硬盘,适合各种办公、娱乐和游戏场景”,人工智能大模型可以根据商品的实际情况,自动生成更加具体和详细的描述,如“这是一款高性能的笔记本电脑,搭载了英特尔酷睿i7-11800H八核处理器,16GB DDR4内存和512GB SSD硬盘,拥有15.6英寸的全高清IPS屏幕,支持雷电4接口和Wi-Fi 6无线网络,适合各种办公、娱乐和游戏场景,如视频剪辑、网页浏览、在线会议、音乐播放、3D建模、电竞游戏等”。对于一个商品的图片,人工智能大模型可以根据用户的喜好和需求,自动生成更加符合用户口味和场景的图片,如将商品的颜色、样式、背景等进行调整和变换。相比于传统的基于静态的词典或模板的方法,人工智能大模型可以更好地捕捉商品信息的新颖性、时效性和个性化,从而增强商品工业属性的动态更新和扩展能力。下图是一个示意图,展示了人工智能大模型对商品的描述和图片进行动态更新和扩展的过程和结果。 数字化转型网www.szhzxw.cn


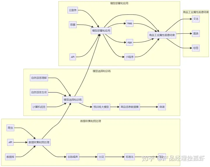
二、人工智能大模型在商品工业属性画像中的应用方法
人工智能大模型在商品工业属性画像中的应用方法,可以分为以下几个步骤:

- 数据收集和预处理。这一步骤的目的是收集和预处理商品的标题、描述、图片、视频等信息,以便于人工智能大模型的输入和输出。数据收集可以通过爬虫、API、数据库等方式进行,从各个电商平台、社交媒体、专业网站等渠道获取商品信息。数据预处理可以包括去除噪声、分词、标准化、编码等操作,将商品信息转换为适合人工智能大模型处理的格式,如文本、图像、音频、视频等。例如,对于商品标题,可以去除一些无关的符号、空格、停用词等,然后进行分词,将标题切分为有意义的词语,再进行编码,将词语转换为数值向量,以便于人工智能大模型进行计算。对于商品图片,可以去除一些低质量、重复、无关的图片,然后进行标准化,将图片的大小、色彩、格式等统一为一致的标准,再进行编码,将图片的像素值转换为数值矩阵,以便于人工智能大模型进行计算。
- 模型选择和训练。这一步骤的目的是选择和训练合适的人工智能大模型,以实现商品工业属性的识别和标注。模型选择可以根据商品工业属性的类型和特点,选择适合的自然语言理解、自然语言生成、计算机视觉等模型,如GPT-3、BERT、XLNet、ResNet等。这些模型都是在海量的通用数据上进行预训练的,具有强大的通用知识和能力,可以在不同的任务和领域上进行微调,实现高效的迁移学习。例如,对于商品标题的属性识别,可以选择BERT模型,它是一个基于自注意力机制的双向编码器,可以从左到右和从右到左同时学习商品标题的语义信息,然后在商品标题的数据集上进行微调,训练一个分类器,将商品标题中的每个词语分配到对应的属性类别,如品牌、型号、规格等。对于商品图片的属性识别,可以选择ResNet模型,它是一个基于残差连接的深度卷积神经网络,可以有效地解决深层网络的梯度消失和过拟合问题,然后在商品图片的数据集上进行微调,训练一个分类器,将商品图片中的每个区域分配到对应的属性类别,如颜色、材质、功能等。
- 模型部署和应用。这一步骤的目的是部署和应用训练好的人工智能大模型,以完成商品工业属性的识别和标注。模型部署可以通过云服务、容器、API等方式进行,将训练好的人工智能大模型部署到服务器或者边缘设备上,提供稳定、高效、安全的模型服务。模型应用可以通过Web、App、小程序等方式进行,将商品信息作为输入,调用模型服务,获取商品工业属性的输出,然后以文本、图表、标签等形式展示给用户,也可以作为后续的商品管理、推荐、搜索、广告等业务的输入和依据。例如,对于商品标题的属性识别,可以通过Web或者App的方式,让用户输入或者扫描商品标题,然后调用BERT模型服务,获取商品标题中的每个词语的属性类别,然后以文本或者标签的形式展示给用户,如“苹果(品牌)iPhone(型号)12(规格)Pro(规格)Max(规格)256G(规格)银色(颜色)5G(功能)智能手机(品类)”。对于商品图片的属性识别,可以通过App或者小程序的方式,让用户拍摄或者上传商品图片,然后调用ResNet模型服务,获取商品图片中的每个区域的属性类别,然后以图表或者标签的形式展示给用户,如“这是一件红色(颜色)的毛衣(品类),有圆领(领型)、长袖(袖长)、纯色(图案)、宽松(版型)等特点(风格)”。

三、人工智能大模型在商品工业属性画像中的应用案例
- 阿里巴巴的商品工业属性画像系统。阿里巴巴是中国最大的电商平台之一,其商品工业属性画像系统是基于人工智能大模型的,可以对商品的品类、品牌、规格、功能、风格等工业属性进行自动化识别和标注,从而提高商品的展示效果、匹配度、转化率和用户满意度。阿里巴巴的商品工业属性画像系统采用了多模态的人工智能大模型,可以同时处理商品的文本和图像信息,从而提高商品工业属性的识别和标注的准确率和覆盖率。阿里巴巴的商品工业属性画像系统还可以利用其自然语言生成和计算机视觉能力,对商品工业属性进行动态更新和扩展,从而适应商品信息的变化和用户需求的变化。
- 京东的商品工业属性画像系统。京东是中国最大的电商平台之一,其商品工业属性画像系统也是基于人工智能大模型的,可以对商品的品类、品牌、规格、功能、风格等工业属性进行自动化识别和标注,从而提高商品的展示效果、匹配度、转化率和用户满意度。京东的商品工业属性画像系统采用了多任务的人工智能大模型,可以同时处理商品的多个工业属性,从而提高商品工业属性的识别和标注的效率和规模。京东的商品工业属性画像系统还可以利用其知识图谱和自然语言理解能力,对商品工业属性进行关联和推理,从而增强商品工业属性的完整性和一致性。
- 亚马逊的商品工业属性画像系统。亚马逊是全球最大的电商平台之一,其商品工业属性画像系统也是基于人工智能大模型的,可以对商品的品类、品牌、规格、功能、风格等工业属性进行自动化识别和标注,从而提高商品的展示效果、匹配度、转化率和用户满意度。亚马逊的商品工业属性画像系统采用了多语言的人工智能大模型,可以同时处理商品的不同语言信息,从而提高商品工业属性的识别和标注的通用性和跨域性。亚马逊的商品工业属性画像系统还可以利用其自然语言生成和计算机视觉能力,对商品工业属性进行优化和美化,从而提高商品工业属性的吸引力和竞争力。
四、如何利用人工智能大模型优化电商产品经理的工作流程和业绩
电商产品经理是指负责电商平台上的商品管理、推荐、搜索、广告等业务的人员,他们需要通过对商品的工业属性进行分析、标注、展示等操作,来提升商品的质量、效果、匹配度、转化率等指标,从而提高电商平台的用户体验、用户满意度、用户忠诚度等指标,最终实现电商平台的收入和利润的增长。

人工智能大模型在商品工业属性画像中的应用,不仅可以提高商品的质量和效果,也可以优化电商产品经理的工作流程和业绩。以下是一些具体的建议:
- 利用人工智能大模型进行商品工业属性的智能审核和管理。电商产品经理可以利用人工智能大模型对商品的工业属性进行智能审核和管理,从而提高商品的合规性和质量。例如,可以利用人工智能大模型对商品的工业属性进行自动检测和纠正,从而避免商品的错误、缺失、重复、冲突等问题。这样可以节省人工审核的时间和成本,提高审核的准确性和效率,降低审核的风险和误差,保证商品的质量和信誉。也可以利用人工智能大模型对商品的工业属性进行自动分类和分组,从而方便商品的查询和筛选。这样可以提高商品的组织和管理的效率和效果,增加商品的多样性和丰富性,满足用户的个性化和多元化的需求。 数字化转型网www.szhzxw.cn
- 利用人工智能大模型进行商品工业属性的智能推荐和搜索。电商产品经理可以利用人工智能大模型对商品的工业属性进行智能推荐和搜索,从而提高商品的匹配度和转化率。例如,可以利用人工智能大模型对商品的工业属性进行自动匹配和排序,从而根据用户的偏好和需求,推荐最合适的商品。这样可以提高商品的推荐的精准性和个性化,增加用户的满意度和信任度,提高用户的留存率和复购率。也可以利用人工智能大模型对商品的工业属性进行自动理解和生成,从而根据用户的自然语言或图像输入,搜索最相关的商品。这样可以提高商品的搜索的智能化和灵活性,增加用户的便捷度和体验度,提高用户的活跃度和转化率。
- 利用人工智能大模型进行商品工业属性的智能广告和营销。电商产品经理可以利用人工智能大模型对商品的工业属性进行智能广告和营销,从而提高商品的吸引力和竞争力。例如,可以利用人工智能大模型对商品的工业属性进行自动优化和美化,从而提高商品的展示效果和品牌形象。这样可以提高商品的广告的美观度和创意度,增加用户的注意度和兴趣度,提高用户的点击率和购买率。也可以利用人工智能大模型对商品的工业属性进行自动分析和预测,从而根据市场的动态和趋势,制定最优的广告和营销策略。这样可以提高商品的广告的智慧度和策略度,增加用户的认知度和忠诚度,提高用户的转介率和终端率。 数字化转型网www.szhzxw.cn
数字化转型网人工智能专题
与全球关注人工智能的顶尖精英一起学习!数字化转型网建立了一个专门讨论人工智能技术、产业、学术的研究学习社区,与各位研习社同学一起成长!欢迎扫码加入! 数字化转型网www.szhzxw.cn

本文由数字化转型网(www.szhzxw.cn)转载而成,来源于产品经理独孤虾;编辑/翻译:数字化转型网宁檬树。




