数字化转型网数据专题将关注数据治理、数据质量管理、数据架构、主数据管理、数据仓库、元数据管理、数据备份、数据挖掘、数据分析、数据安全、大数据、数据合规、等数据相关全产业链相关环节。

数据治理体系规划总体框架,从大的方面可以分为三个阶段:

第一阶段理规划,也就是咨询阶段;第二阶段搭平台,也就是交付落地阶段;第三阶段建闭环,也就是数据驱动运营阶段。数字化转型网www.szhzxw.cn
对数据治理咨询来讲,我们的目标和策略是基于消费者驱动,重塑企业价值链,打造场景与业态(产品线条)、线上与线下、企业与伙伴、企业与员工、员工与用户、用户与用户的关系,重新定义和规划触点互动策略、业务策略和数据策略,在此基础上提供完整的数据治理解决方案,包括组织体系建设、数据管理制度、数据资产盘点等。第一阶段咨询的重点在于对数据资产的定义、规划、梳理。
第二阶段是对第一阶段成果的落地实施。首先是对现有湖仓一体化平台进行延展,全域数据入湖仓数据一体化平台,然后搭建数据治理平台支撑数据治理管理工作,切实建立起企业数据管理能力。
第三阶段是在建立体系和平台后的基础上做运营闭环,通过数据驱动赋能业务创新、数据价值变现,为企业带来持续价值增长。数字化转型网www.szhzxw.cn
数据治理体系工作预计包含以下三个阶段:数据治理体系现状分析与评估、数据治理体系设计与规划、数据治理体系建设,每个阶段又分不同的任务。

步骤一:现状分析与评估:通过访谈、调研问卷、收集客户资料等方式获取在数据治理领域的资料,通过对收集资料的整理、归纳,分析数据治理的现状、问题等,结合成熟度评估模型评估对现状进行评估,根据评估的结果和同业领先银行对标找出差距,最后从专业角度提出改进建议。
步骤二:数据治理体系设计与规划:根据现状评估的结果,进行数据治理体系设计,主要包括数据治理体系功能框架、数据治理组织和制度框架、数据治理能力提升路线图、信息中心职能规划及提升路线图。
步骤三:数据治理体系建设:根据数据治理体系设计与规划的成果,制定数据管理管理规范、管理办法、工作指引。根据数据治理体系设计与规划的成果,制定数据管理政策,制定数据管理工作的考核方案、考核指标、考核制度。数字化转型网www.szhzxw.cn
建立数据标准全生命周期管理的流程和制度,编制基础类数据、公共代码基础数据标准、核心指标数据标准并给出差异分析与落地建立,设计数据标准管理系统的业务需求。
建立数据质量管理管理模式、管理流程和制度,同时建立数据质量认责机制。定义本项目数据质量提升数据范围并制定度量规则,依据度量规则在相关系统进行数据质量探查和分析,针对分析结果进行制定数据质量整改建议。
1、确定评估方案,本阶段的主要任务是理解企业前期资料,设计评估维度与关键指标。主要工作内容有收集、理解前期获得的企业架构、战略规划、业务介绍、湖仓一体化平台建设等资料,基于理解的内容,设计与本次评估相关的评估维度与关键指标。产出物为现状评估模板与调研访谈问题。
2、收集与理解,本阶段的主要任务是收集行业参考实践的内容及企业内部参考资料,包括业务、技术和数据资料三方面。另外,以问卷调查和现场访谈的形式,对企业的各级人员进行调研,包括战略领导层、部门管理层、部门骨干人员等。产出物为问卷调查结果和访谈记录。
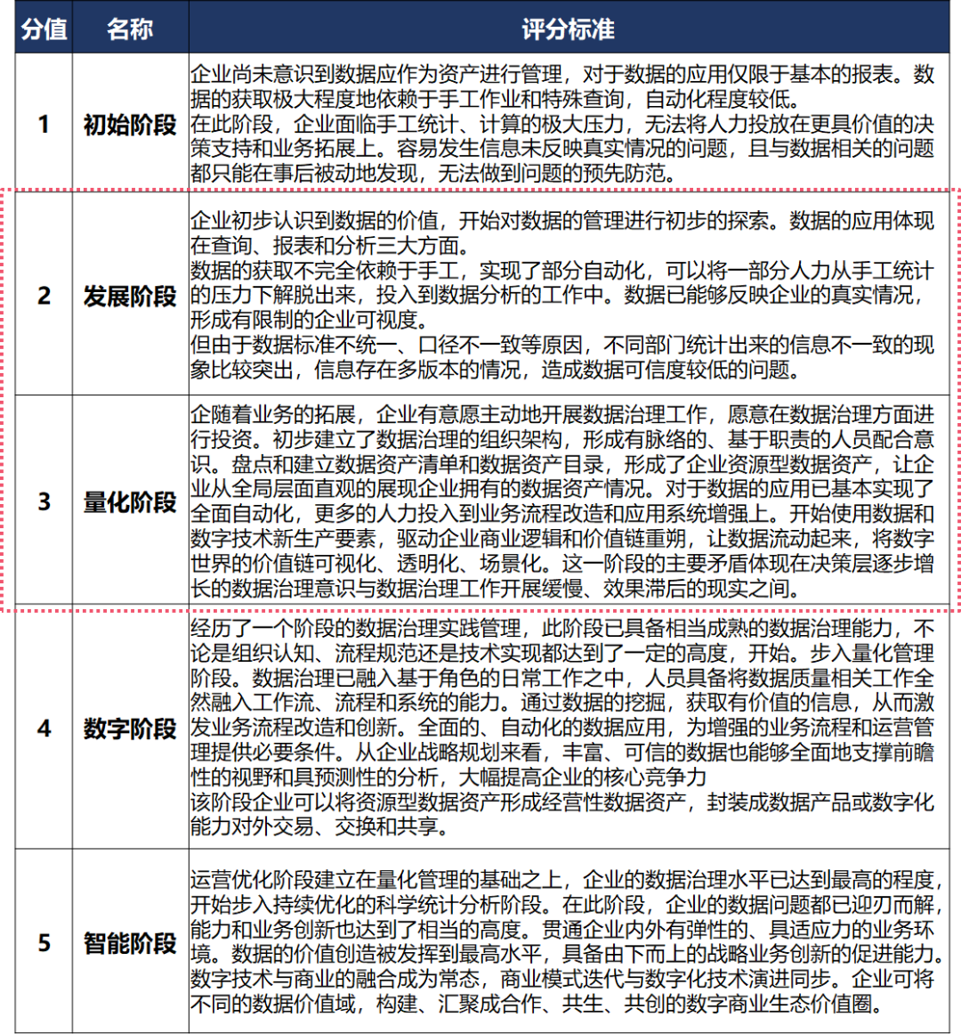
3、执行评估,本阶段的主要任务是将企业现状与未来期望和行业参考实践进行比较,找出差距,识别改进机会点。基于洞察力的业务判断,提出建议和行动计划。本阶段的产出物为企业现状评估结果与改进方向。参考文章《用“数据金字塔”解析“数据管理能力成熟度模型(DCMM)”》中数据管理能力成熟度等级模型,对企业数据管理能力成熟度进行评估。数字化转型网www.szhzxw.cn

例如企业企业数据管理能力成熟度评估结果如下:


数据治理远景 – 数据治理战略与规划
战略决定了企业架构,企业架构是从全局的角度审视与信息化相关的业务、数据、技术和应用的相互作用,企业架构由业务架构、数据架构、应用架构和技术架构共同组成。
数据战略包括数据价值、数据文化、与业务价值一致性、总体拥有成本、数据在业务战略中的能动作用等。组织、制度、角色和流程等配套机制来保障和达成。管控领域指实施数据治理所采取的技术手段,包括数据标准、元数据、数据质量、数据生命周期、数据安全等。要实现这些数据治理相关领域,需要一套技术体系来支撑。数字化转型网www.szhzxw.cn
数据治理驱动力 – 数据驱动业务运营
数据驱动业务运营指的是在数据治理的基础上,通过数据分析和挖掘来驱动业务运营的决策和优化。通过对数据的规范化、清洗和整合,构建质量高、结构化清晰、可信度高的数据集,提供准确的数据支持来分析和决策。数据治理的数据驱动业务运营可以帮助企业发现和利用业务数据中的隐藏价值,优化业务流程和服务,提高业务效率,提升竞争力。
数据治理驱动力 – 数据治理组织与职责
数据治理组织架构的设置目的在于:建立明确的数据治理组织架构与人员角色定义,明确某类数据的责任人,定义不同数据责任人的职责,对某一特定数据范围内的信息的正确性、一致性和及时性负责。
从数据管理的工作特点来分析,既需要各个业务部门深入参与数据治理工作,承担数据标准制定、数据质量整改、数据应用等职责,同时也需要有一个集中的组织,总体协调、指导、监督数据治理工作的开展。
因此,建议构建决策层、管理层、执行层的三层数据管理组织架构,具体如下:

企业数据组织和人才架构包括:数据治理决策委员会、数据治理办公室、数据运营。数据治理办公室在决策委员会的指导下,支持、确认数据治理相关的战略规划与政策;与业务部门、技术部门沟通确认数据治理的工作目标。数字化转型网www.szhzxw.cn
数据治理决策委员会是公司数据管控的决策和领导组织,由企业高层领导CEO/CIO/CFO及业务负责人挂帅。数据治理委员会由主管数字化和大数据技术的领导,数据管控的相关业务部门或业务条线派驻的领导组成。
数据治理办公室,指定数据治理经理人员,下设各数据治理领域相关的数据模型主管及建模师、数据架构主管及数据架构管理员、数据质量主管及数据质量管理员、数据安全主管及数据安全管理员、数据标准主管及数据标准管理员、元数据主管及元数据管理员。负责颁布数据治理的方案、流程、报告执行结果,管理跨业务组织的数据内容。
数据运营组织,由各业务部门和数据管理部门组成,其中,每个业务部门需指定业务线负责人,其他业务部门人员可从数据治理的角度分为数据责任人、数据使用人员、业务定义人员及数据录入人员。
数据治理组织体系设计的目的不仅仅停留在组织架构的层面,更重要的是为了指导各领域实际管理流程环节的落地开展。数字化转型网www.szhzxw.cn
在项目中,将在对每个领域的职责划分的基础之上,借鉴“RACI”方法,把具体职责分配到相应的角色上,从而帮助形成各个领域的管理流程环节。“RACI”是一个相对直观的模型,用以明确组织变革过程中的各个角色及其相关责任,可以确保各项职责的角色分配科学、明晰、精确。


RACI图表计划可以帮助我们有组织地、按统一的格式来明确一个工作团队中个人的角色及职责;
根据RACI图表中的分工,各小组或个人的角色及职责得以明确沟通;
理解不一致得以避免,团队协作得以加强;数字化转型网www.szhzxw.cn
避免了无畏的工作;
“被咨询人”及“被通知人”起到了跨职能部门的沟通作用。
数据治理驱动力 – 数据治理制度与流程
管理政策与制度的目的在于:通过政策和规范的方式发布数据治理各个相关部门的责任,明确数据治理各领域的政策、规范和实施办法,确保数据治理的管理原则和执行是一致地贯穿全公司,改变或规范各个部门数据治理人员的行为。

根据数据管理的层次和授权决策次序,数据管理制度框架分为政策、制度、细则三个梯次,该框架标准化地规定数据管理的具体领域、各个数据管理领域内的目标、遵循的行动原则、完成的明确任务、实行的工作方式、采取的一般步骤和具体措施。数字化转型网www.szhzxw.cn
数据治理核心管控 – 数据质量
数据质量管理主要提供对不符合规则的数据进行探查、发现、修复、报告的闭环管理,实现企业数据质量管理体系线上全流程闭环,持续不断提升数据质量,满足业务需求,辅助业务决策。
数据质量管理分为四个步骤,如下图所示:


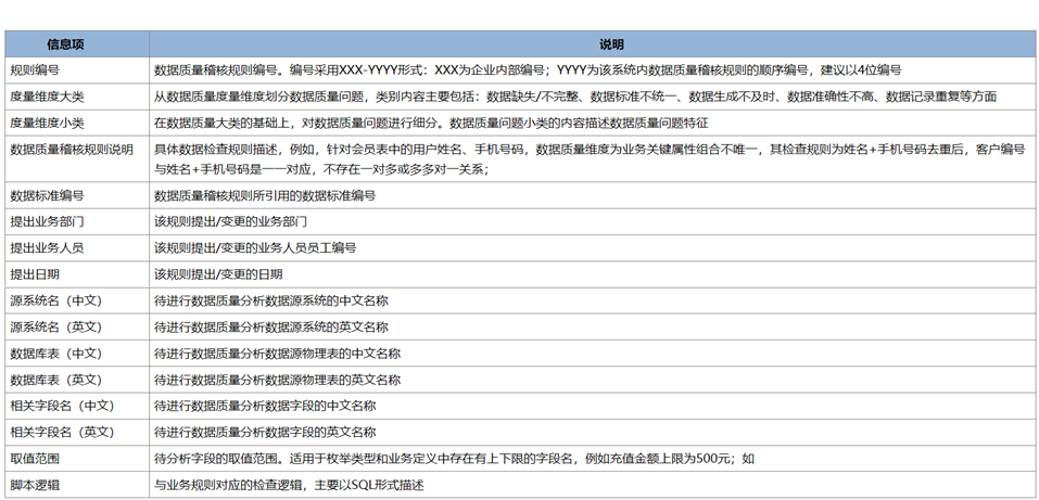
1、定义:确定数据质量需求,为项目确定与业务需求相一致的成功衡量指标,即确定数据质量分析维度、规则、评估指标,为数据质量分析提供标准和依据。如质量稽核规则包含维度大小类、业务提出部门、源系统、数据库表、字段、取值范围及脚本逻辑等。数字化转型网www.szhzxw.cn


2、稽核:根据定义的分析维度、规则等,对选定的数据进行检查。在数据质量检查中,通常需要用统一的数据质量检查规则模板,从而保证数据质量检查过程中标准的一致性。通常会编写数据质量稽核脚本,即根据数据质量稽核规则“翻译”为数据治理平台上数据质量稽核工具使用的语句。如使用 SQL 对关系数据库中的数据进行测量,执行测量脚本,获得每个测量规则的质量指标值,以及问题数据样本文件。

3、分析:在做完数据质量稽核工作后,然后就是对根据检查的结果进行评估分析,发现形成数据质量问题的原因,作为定义数据质量改进点的依据。稽核阶段获得的异常数据是主要的分析对象,从中挑选具有代表性的异常数据记录,向业务部门和 IT 技术人员通过访谈或调查方式分析造成数据的原因。并将问题原因归类,作为识别和定义数据质量改进点的信息依据。依据经验,建议从技术问题域、流程问题域、信息问题域、管理问题域四大方面进行分析造成数据质量的原因,每个类别下又可细分原因类型,每个细分类型下在项目执行过程中将通过访谈等方式作第三级的进一步细分,生成并提交数据质量评估报告。

4、弥补:根据数据质量原因分析结果,规划数据质量弥补方案,提升数据质量。基于前述阶段稽核发现的数据质量问题,以及数据质量问题产生原因的分析,在数据弥补方案阶段将制定有针对性的数据质量改进方案与任务,并制定数据质量改进实施方案。也有些企业,在实施数据中台和和数据应用时,此前没有做数据治理相关工作。这样会导致有些数据在目前的业务系统中没有,同时短期内发现这些数据找不到业务系统承载,然后直接在数据中台开发应用来满足缺失数据录入或导入,这些其实不太合规。数据中台本身不承载业务,所以实施数据中台前一定要数据治理咨询或数据资产盘点和梳理工作。
数据治理核心管控 – 数据生存周期
数据生存周期管理,可以协助数据管理组织和人员,在数据从产生、应用、归档到销毁的整个生命周期全过程进行有效的自动化管理。数字化转型网www.szhzxw.cn
针对不同生命周期阶段的数据建立多层次的数据自动存储体系,既有效管控系统整体在线数据规模,降低系统运营成本,又满足最终用户的数据访问和应用的需求。

数据治理核心管控 – 数据安全
数据安全合规管理一方面根据现有法律法规、国际标准、行业标准以及企业内信息安全策略,制定安全、可靠、可执行的数据安全相关的标准、规范和操作流程;另一方面要企业的数据安全风险分析范围,通过安全风险分析,制定切实可行的风险防护措施,对现有数据安全控制措施的有效性进行评估,提升数据安全等级,确保企业数据得到有效提升。数字化转型网www.szhzxw.cn
数据治理团队和数据安全技术团队应分工负责,数据治理团队在梳理数据资源、明确数据权责的基础上,制定信息安全策略;数据安全技术团队则应重点做好数据安全工具的支撑工作。双方在充分理解相互的工作基础上,充分合作,制定总体数据安全策略,做好数据安全管理工作。
数据安全等级的设置,要基于数据治理的细化数据梳理成果。重点在于充分理解信息安全政策和业务需求,将宏观分类分级进一步细化为:系统级-数据实体级-数据元素级-数据记录级,基于此进一步制定各类数据的访问策略,更新数据安全管理办法。
借鉴数据安全模型和数据权责管理方法,完成数据的产生者、数据的管理者、数据的使用者的定义。

数据治理基础支撑 – 数据架构与标准
根据数据标准体系规划的编制原则、准入原则以及所有者定义原则,制定符合实际、立足未来零售业架构发展的数据体系框架。

数据标准设计的原则
保证标准命名、编码、业务解释等内容的唯一性
维持数据标准的权威性,加强它的稳定性。数字化转型网www.szhzxw.cn
数据标准的调研、设计和执行要具备前瞻性,保证它的可持续性发展
业务定义、业务名称,业务口径等要具有准确性。
尊重实际情况和将来的发展,使标准具有可执行性。
充分考虑业务风险和技术实施风险,保证标准的顺利执行。
数据标准内容
数据标准的定义
数据标准的分类数字化转型网www.szhzxw.cn
数据标准的编码规范
数据标准的命名规范
数据标准的属性规范
数据标准的应用建议
数据标准管理组织分为决策层、管理层和执行层,每一层中均有不同角色的人参与,相应的每种角色的职责也有所不同。
建议数据标准管理实行“统一领导、集中管理、分工协调”的管理模式。建立由行长任组长的数据管理委员会承担数据标准管理的决策和领导责任。建立数据标准管理专职机构,负责全公司数据标准的统一管理,承担涉及全公司性数据标准的制定、维护和应用监督等工作;建立数据标准管理团队,承担一般专业部门数据标准管理与应用推动工作。数字化转型网www.szhzxw.cn
数据治理实施路径规划
数据治理实施路线图有一套固有的方法,结合数据治理规划的总体功能框架,依据各领域的数据工作任务,参考各领域的相关性、建设状态、借助项目规划工具,制定数据体系实施路线图,对实施路线优先级进行排序,确定总体实施计划。

最终的实施路线规划图分为日常工作与专项项目两种类型,数据治理与数据管理的日常工作任务表格所示。

针对数据治理的每个管控领域提出相应的管理制度,并在此基础上形成企业级数据政策、制度、细则。如:集团数据标准管理规范、集团数据标准办法、集团数据标准管理工作指引等。

数据组织结构与人才的基础之上,制定数据治理各领域的管理流程,规范化数据治理工作执行过程,指导数据治理参与人员的日常工作,流程的制定需要全面贯穿数据治理的参与角色,模块化数据治理工作单元,便于数据治理各领域工作的执行和效果评估。
管控流程的主要目的在于定义企业数据治理各个领域的工作方法和步骤, 明确各个相关部门在数据治理各个领域中的分工和协作关系。数字化转型网www.szhzxw.cn
针对数据治理的每个管控领域提出相应的管理流程,并在此基础上形成企业级的数据管控流程。包括:数据标准管理流程、元数据管理流程、数据质量管理流程、数据生命周期管理流程和数据安全管理流程。
声明:本文来自网络,版权归作者所有。文章内容仅代表作者独立观点,不代表数字化转型网立场,转载目的在于传递更多信息。如有侵权,请联系我们。数字化转型网www.szhzxw.cn
数字化转型网数据专题包含哪些内容
数字化转型网数据专题将关注数据治理、数据质量管理、数据架构、主数据管理、数据仓库、元数据管理、数据备份、数据挖掘、数据分析、数据安全、大数据、数据合规、等数据相关全产业链相关环节。
数字化转型网数据专题包含: 数字化转型网(www.szhzxw.cn)
1、数据相关外脑支持:100+数据相关专家、100+数据实践者、1000+相关资料
2、数据研习社:与全球数据相关专家、实践者共同探讨相关问题,推动产业发展!
3、国际认证培训:目前已引进DAMA国际认证CDMP,其他国内外认证也在逐步引进中
4、典型案例参考:与数字化转型网数据要素X研习社社员一起学习典型案例,共探企业数据落地应用

本文由数字化转型网(www.szhzxw.cn)转载而成,来源于 三界逆熵实验室;编辑/翻译:数字化转型网Jack。






