在数字化转型的浪潮中,企业对数据驱动决策的追求愈发强烈。即将召开的2025帆软第七届智数大会,将成为行业精英汇聚、共探数据价值的重要舞台。在这场盛会的数据分析分论坛上,志邦家居作为中国定制家居行业的领军企业,将分享其与帆软合作的FineChatBI应用落地实践,为企业数字化转型提供极具价值的参考。
一、项目亮点
| 智能决策 | 组织升级 | 深度应用 |
| 数据准确率95%+ | 解放IT和后端赋能部门人力 | 半年业务提问累计超过10000个 |
| 面对用户问题响应速度快 | 会议效率提升70%以上 | 覆盖营销、财务等140+用户 |
二、管理挑战
•数据获取效率:随着指标和报表数量的增加,业务用户很难快速找到自己想要的数据
•IT响应瓶颈:面临紧急分析需求时,IT部门往往难以满足全部个性化需求
•数据分析门槛:员工的数据意识并不全面,分析工具难以普及
三、解决方案
2024年3月开始,志邦家居的数据运营部选型了包括帆软在内的多家ChatBI类的厂商,每个产品都测试了2个月左右,最后选择了帆软,主要基于以下原因:数智化转型网www.szhzxw.cn
1. 高准确率:市面上的厂商主要采用NL2SQL路线,测试下来经常表现为数据本身错误,或者是答非所问,而帆软的FineChatBI采用的是NL2DSL路线,发生的概率大幅降低。
2. 高响应速度:大部分产品过于依赖大模型,响应速度慢。而帆软采用大小模型结合的模式,针对性处理用户问题。尤其面向零售业务,面向管理层,帆软的产品能力让他们印象深刻。
3. 值得信赖:志邦和帆软在此前的报表看板和驾驶舱等项目上建立了坚实的合作基础,对帆软的产品和服务具有充足的信心。ChatBI在志邦内部叫做“志邦智数”,经过半年时间的推广,营销和财经侧已经有120+用户在使用,业务提问的问题累计超过10000个,已经成为许多用户找数、问数的第一选择。
志邦智数有PC和移动端两种入口,可以从钉钉免密登录,用户数据权限受到严格控制。其数据来源于BI平台,均是经过严格治理的高质量数据,目前数据准确率达到了95%。
四、典型场景
1. 营销运营
(1)核心突破
通过FineChatBI,IT部门只需要将营销模块的数据整理出来,业务用户通过提问、追问,生成个人看板即可。数智化转型网www.szhzxw.cn
生成的内容是否准确,用户可以通过点赞或点踩来反馈。IT部门每天通过复盘这些问题,进行归类总结。针对性地配置后台的同义词,便可以逐渐提高问数时的精确度。
(2)应用效果:以营销的运营管理为例
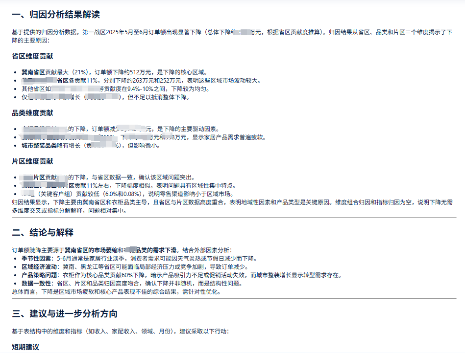
当区域管理人员询问“今年第一战区1-7月订单额趋势”时,ChatBI会显示每月订单金额的折线图,可以发现4月和6月有显著降低,ChatBI会自动推荐进一步挖掘的方向:
用户进一步追问“5~6月订单额为什么陡降”,ChatBI会按区域、品类等维度进行问题拆解,按照贡献度进行排序。打比方说是第一战区下的“冀南”订单额波动最大,那么接着进行下一步的钻取分析,可以得到冀南在5-6月份不同品类的订单额情况对比,再抓住最低的品类进一步追问,则可以按照城市、加盟商等维度进一步下探,实现逐层穿透,挖掘最根本原因。
同时ChatBI基于大模型能力,可以输出完整的归因分析报告,用户可以复制到本地或BI平台的分析文档中进行进一步编辑。数智化转型网www.szhzxw.cn
快速生成多维度、多指标的明细表,也支持一键导出为图片或excel,到PPT中用于进一步的加工。
基于ChatBI的提问一键生成仪表板的能力,用户可以选择生成的组件,自动组成数据看板,用户做一些排版美化即可,也可以直接用作于会议报告的汇报材料。
2. 创新应用,扩展无限可能
以前用户想了解战区的“经营情况”,需要先想清楚问什么指标,然后再进行一连串的连续提问得到对应内容,现在“经营情况”已经作为一个平台标准词,只要问题中含有这个关键词,就会自动返回多个图表组合,呈现经营情况的具体内容。
有些用户反馈,自己不知道如何提问,其本质上是不知道如何拆解问题分析的思路,因此ChatBI也提供了“问思路”功能,帮助用户打开分析思路。只需要勾选“问思路”,输入一个模糊问题,就可以让系统推荐分析思路。数智化转型网www.szhzxw.cn
还有些用户问出数据后,不知道应该得出什么样的结论。在年初DeepSeek大模型也接入了ChatBI后台,志邦也利用了它强大的数据解读功能,帮助解读当前数据,给出分析建议。
五、案例小结
FineChatBI,不仅降低了IT部门响应业务临时需求的成本投入,还给业务部门带来了“随时随地用数据”的新模式。以前IT和后端赋能部门有20+人做数据加工,无论IT做多少报表看板,还是觉得“不够”。
现在经过了FineChatBI的几轮培训和推广,用户逐渐习惯于自己灵活调用数据的新模式,更加省时省力。而IT团队,也不必再困于响应临时数据分析需求的循环中,可以将更多的注意力聚焦到更加广阔的数据应用上。目前通过营销部门打造标杆得到了初步成功,后续还将面向更多战区推广,逐渐实现“智数”面向营销战区全员的普及。
志邦家居与帆软携手打造的FineChatBI应用实践,为企业数字化转型提供了宝贵经验。而在即将到来的2025帆软第七届智数大会上,志邦家居将详细分享这段实践历程,相信会给参会企业带来深刻启发,助力更多企业在数据智能时代实现突破与飞跃,让我们共同期待志邦家居在大会上的精彩表现!
数智化转型网正在帮助企业寻找优质的数智化服务商,如果您想联系该厂商的人,请联系我们!思思:17757154048(微信同号)数智化转型网www.szhzxw.cn

如果贵司从事服务商行业,希望获得免费 曝光权益或跟我们进行合作,请联系我们!Nora:N19221855776(微信同号)数智化转型网www.szhzxw.cn

数智化转型网数智化服务商库拥有来自数智化咨询、ERP、ERP实施、WMS、MES、CRM、SCRM、HR数智化、OA、协同办公数智化、电子签章、发票解决方案、税务解决方案、SRM供应商管理数智化、常见硬件等IT基础设施、低代码开发类、流程管理、预算管理、差旅管理、费控报销数智化、客服数智化、项目与任务管理、研发数智化PLM、财务共享数智化、TMS、电子招投标、B2B供应链管理、视频会议产品、企业直播、在线教育、在线文档、表格信息收集工具、智慧桌面运维、企业文档管理、云计算、云服务、营销数智化、MA、舆情监测分析、E-learning学习平台产品、电商数智化、电商ERP、国产操作系统、国产数据库、ESB、合同管理系统、资金管理、RPA、AI人工智能、信息安全、数据备份与恢复、网络安全态势感知、网管/ITIL/运维管理系统、虚拟云桌面、应用统一身份管理/身份认证/单点登录、上网行为管理、VPN、智慧园区、防火墙、主机文档加密与权限控制、邮件安全产品、运维审计/4A/堡垒机、桌面管理/主机审计、网闸、防病毒、虚拟化安全防护、SIEM/日志管理/日志审计/SOC/安管平台、网络准入控制、主机加固/服务器加固/EDR、打印安全、Web应用防火墙、加密机/密码机、基于云的安全服务、SIEM/日志管理/日志审计等数智化所需软硬件等百余个品类的大小型服务商资料及用户实际使用情况及相应产品同行业实际口碑。数智化转型网szhzxw.cn
数智化转型网数智化服务商库同时拥有来自制造业、消费品行业、电力行业、文化出版行业、医疗行业、外贸行业、交通行业、零售连锁行业、电子商务行业、电商行业、建筑地产行业、汽车销售行业、汽车零部件行业、汽车整车行业、服装制造行业、服装销售行业、教育行业、金融行业、银行业、保险业、证券业、餐饮行业、酒店行业、物流行业、物业行业等具有不同行业特性的数智化服务商方案及用户实际使用情况及相关产品在行业内的具体口碑;也拥有来自外企、央国企、民企等不同类型企业的适用服务商方案及相关产品在同类型企业用户的实际使用情况及具体口碑情况。
声明:本文来自网络,版权归作者所有。文章内容仅代表作者独立观点,不代表数智化转型网立场,转载目的在于传递更多信息。如有侵权,请联系我们。数智化转型网www.szhzxw.cn

本文由数智化转型网(www.szhzxw.cn)转载而成,来源于网络;编辑/翻译:数智化转型网(Professionalism Achieves Leadership 专业造就领导者)宁檬树
